最近网络上可是炸开了锅,关于华润集团离职员工爆料的事件,简直成了大家茶余饭后的热门话题。这不,我就迫不及待地来给你扒一扒,让你了解一下这个事件的来龙去脉。
华润离职员工爆料:真相还是谣言?

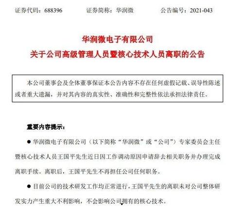
首先,让我们来回顾一下事件的起因。据说,这位离职员工在社交媒体上爆料称,华润集团存在严重的内部问题,包括贪污腐败、管理混乱等。这一消息一出,立刻引起了广泛关注。
爆料内容:揭秘华润集团内部问题

这位离职员工在爆料中提到了几个关键点:
1. 贪污腐败:他声称,华润集团内部存在贪污腐败现象,一些高层管理人员利用职务之便,侵吞公款,损害了公司的利益。
2. 管理混乱:离职员工指出,华润集团的管理层缺乏有效的监督和约束,导致公司内部管理混乱,工作效率低下。
3. 员工待遇:他透露,华润集团对员工的待遇并不公平,一些员工长期加班加点,却得不到应有的回报。
华润集团回应:否认所有指控

面对离职员工的爆料,华润集团迅速作出回应。他们表示,对于离职员工的指控,公司坚决否认,并称这些指控纯属谣言。华润集团强调,公司一直致力于加强内部管理,提高员工待遇,绝不会容忍任何违法行为。
网友热议:真相究竟如何?
华润集团的回应并没有平息网友们的热议。有人质疑离职员工的动机,认为他可能是出于个人恩怨而故意抹黑华润集团。也有人相信离职员工的爆料,认为华润集团确实存在内部问题。
多方调查:揭开真相的面纱
为了揭开真相,有关部门已经开始对华润集团进行调查。据悉,调查组已经收集了大量证据,包括离职员工的举报材料、公司内部文件等。
事件影响:华润集团股价波动
华润集团的离职员工爆料事件,对公司的股价产生了较大影响。在事件爆发后,华润集团的股价一度出现下跌,但随着调查的深入,股价也逐渐回暖。
:真相终将大白
虽然华润集团的离职员工爆料事件目前还没有最终结论,但相信在有关部门的调查下,真相终将大白于天下。我们也将持续关注此事,为你带来最新的报道。
